Instance Verification Kit (IVK)
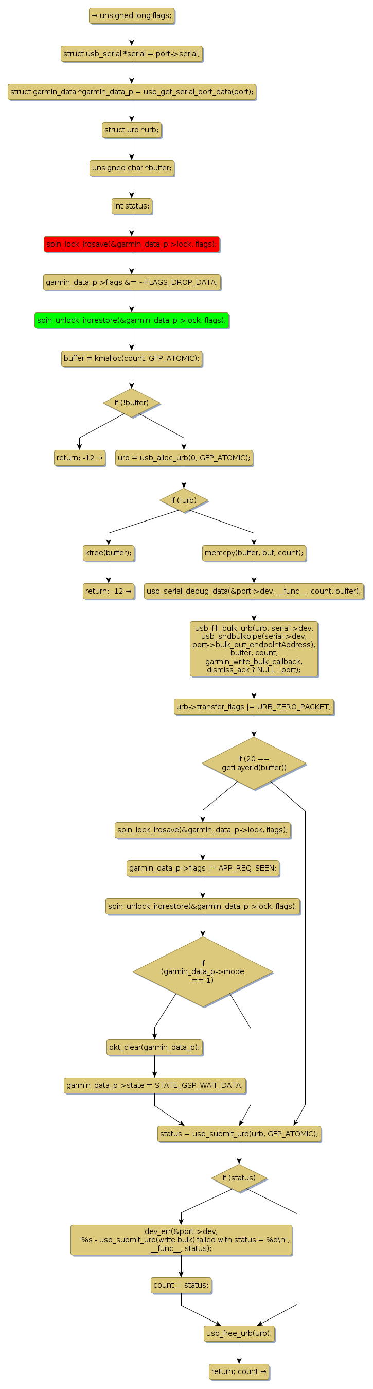
spin lock @ [26064+47+/linux-3.19-rc1/drivers/usb/serial/garmin_gps.c]
Instance Signature: lock
|
The Matching Pair Graph:
|
|
Function Name
|
Control Flow Graph (CFG)
|
Events Flow Graph (EFG)
|
Source Correspondence
|
|
garmin_write_bulk
|
|
|
[25751+17+/linux-3.19-rc1/drivers/usb/serial/garmin_gps.c]
|